当前,针对新污染物的监测工作,尽管既有的技术规范、检测方法及技术指标能够初步支撑起环境调查与监测的试点实践,但新污染物生态环境监测领域的标准体系框架仍处于构建初期,标准数量匮乏且覆盖面有限,难以全面契合新污染物监测的迫切需求。
为深入贯彻《新污染物治理行动方案》的精神,强化新污染物生态环境监测标准的顶层规划,加速推进新污染物治理体系与能力的现代化进程,生态环境部近期隆重发布了《新污染物生态环境监测标准体系表(2024年版)》(以下简称“《体系表》”),该表由详尽的体系框架图与体系项目表两大核心部分组成。

《体系表》紧密对接《新污染物治理行动方案》的核心要求,广泛涵盖了国际公认的《关于持久性有机污染物的斯德哥尔摩公约》标准,以及我国最新发布的《重点管控新污染物清单(2023年版)》中所列的关键污染物,如持久性有机污染物、内分泌干扰物、抗生素等,同时亦将微塑料等新型重点污染物纳入视野,确保标准体系的前瞻性与全面性。未来,该体系将灵活调整,依据国际公约的最新动态及国内管控清单的更新情况进行指标的适时增减。

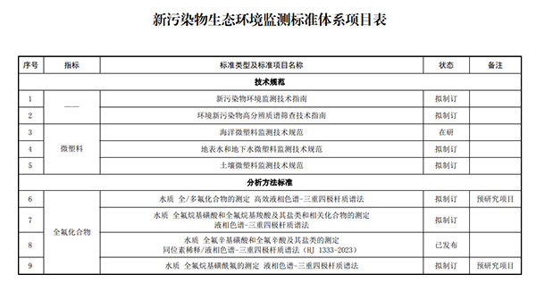
目前,体系项目表已细分为170项新污染物生态环境监测标准,根据编制进度的不同,划分为已发布、在研及拟制订三大类别。具体而言,已有49项标准成功发布并实施,展现出良好的实践效果;另有19项标准正处于紧锣密鼓的研发与修订阶段;而未来三年内,计划新增或修订的拟制订标准则高达102项,预示着新污染物监测标准体系的持续扩展与深化。

作为新污染物生态环境监测标准化工作的基石与指南,《体系表》不仅奠定了坚实的基础,更发挥了引领行业发展的关键作用。它将指导未来三年内相关行业标准、团体标准乃至各类生态环境监测标准的预研工作,同时,也为技术文件的制定与研究提供了重要的参考框架。我们诚挚邀请监测机构、高等院校、科研院所等社会各界力量积极参与,共同推进新污染物生态环境监测标准的制定与修订工作,携手构建更加科学、完善、高效的监测体系。
《新污染物生态环境监测标准体系表(2024年版)》.PDF 下载地址

粤公网安备 44011202001708号